國家注冊監理工程師考試時間安排,國家注冊監理工程師考試時間
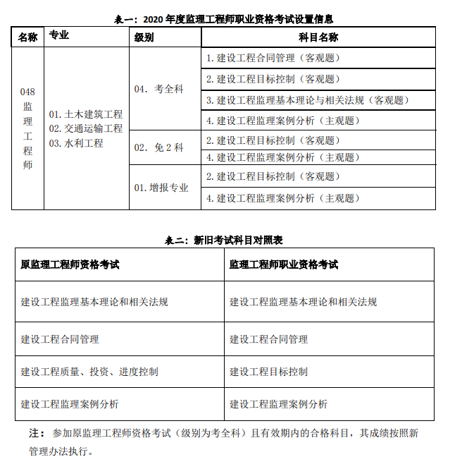
2022年監理工程師考試時間在5月1415日進行考試一共考四科,分別是建設工程監理基本理論和相關法規建設工程合同管理建設工程目標控制和建設工程監理案例分析監理工程師的考試時間安排5月14日 上午。
2023年國家監理工程師考試時間為10月21日至22日一考試時間與報名要求 2023年國家監理工程師考試定于10月21日至22日進行,考試分為筆試和面試兩個部分報名時間會在考試時間之前公布,并且只有審核通過的申請者才能參加。
2022年監理工程師考試時間如下5月14日15日,考4科,分別是建設工程監理基本理論和相關法規建設工程合同管理建設工程目標控制和建設工程監理案例分析監理工程師執業資格考試由建設部和人事部共同負責。
2024年監理工程師考試時間介紹如下2024注冊監理工程師考試將分為兩天進行第一天上午9001100進行建設工程合同管理科目的考試,下午14001700進行建設工程目標控制科目的考試第二天上午9001100進行建設工程。
全國注冊監理工程師考試屬于國家執業資格考試的一種這項考試通常分為筆試和面試兩部分,主要是為了檢驗報名者所掌握的工程建設標準規范以及相關法律法規等方面的知識水平和實際運用能力2023年全國注冊監理工程師考試時間預計。

免責聲明: 本站提供的任何內容版權均屬于相關版權人和權利人,如有侵犯你的版權。 請來信指出,我們將于第一時間刪除! 所有資源均由免費公共網絡整理而來,僅供學習和研究使用。請勿公開發表或 用于商業用途和盈利用途。
本文鏈接:http://www.whxzws.com/jianli/20786.html

發表評論