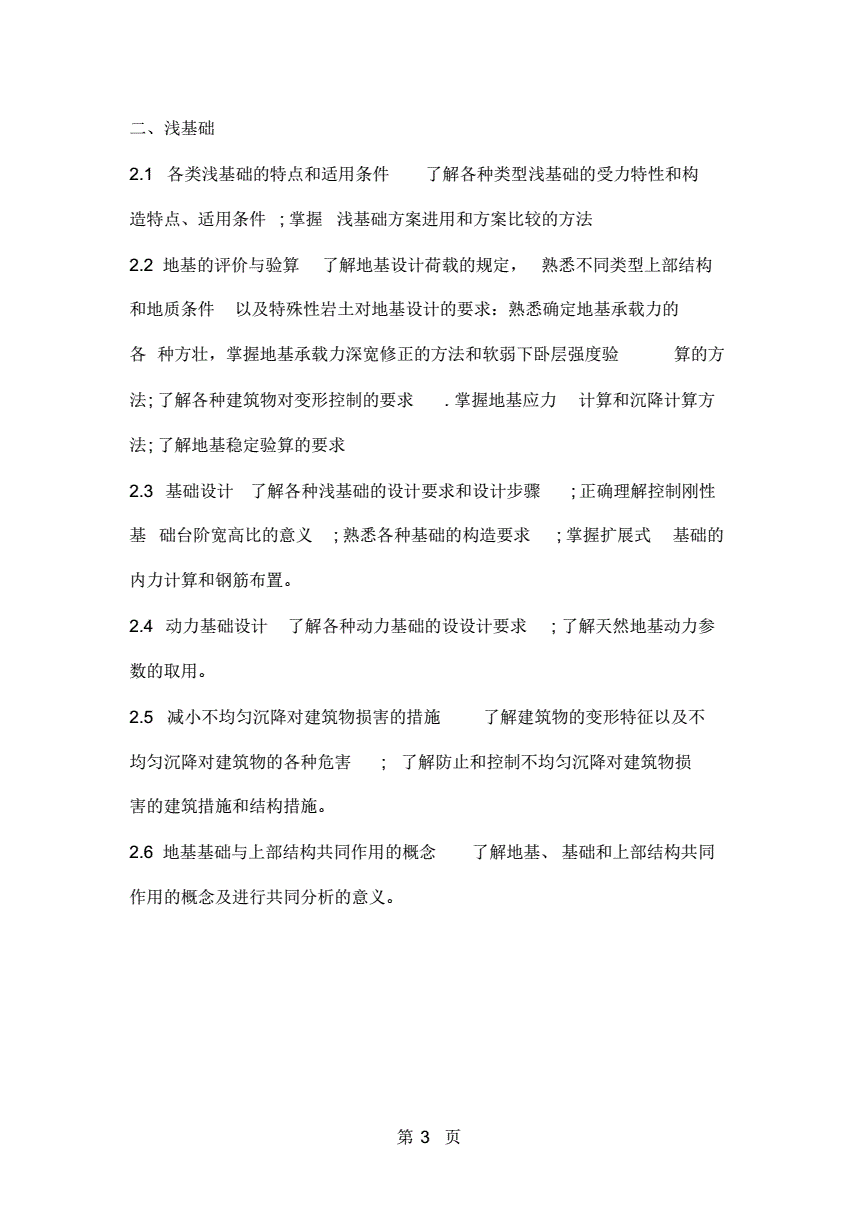
巖土工程師復習資料巖土工程師基礎考試備考
計算題當然有,但轉的彎挖的坑沒有一注的多巖土的專業知識盡可能覆蓋更廣的知識面,但難度低,大多是規范手冊中的原話,只要你平時復習有點印象,這分就放心丟不了。
基礎考試誰的書都可以,買一本1500題,專業案例的話可以看李向陽的或者華南虎的書,專業知識可以看郭嘉或者老鼠開水的書四 注冊巖土工程師基礎考試買什么書 考專業的話,買一本注冊巖土工程師專業考試復習教程基礎。

1高效的復習,要學會梳理自身學習情況,以課本為基礎,結合自己做的筆記試卷掌握的薄弱環節存在的問題等,合理的分配時間,有針對性具體的去一點一點的去攻克落實哪塊內容掌握的不好就多花點時間,復習的時候。

我當初考試看的是陳仲頤版土力學和清華版的土力學,陳仲頤的非常經典,清華的也不錯,這也是很多考生的經驗管住VX公仲昊土木英才招聘,回復巖土即可獲取土力學教材等注冊巖土工程師復習資料。
上午段主要測試考生對基礎科學的掌握程度,科目有高等數學普通物理理論力學材料力學流體力學建筑材料電工學工程經濟下午段主要測試考生對巖土工程直接有關專業理論知識的掌握程度,科目有工程地質土力學與地。
免責聲明: 本站提供的任何內容版權均屬于相關版權人和權利人,如有侵犯你的版權。 請來信指出,我們將于第一時間刪除! 所有資源均由免費公共網絡整理而來,僅供學習和研究使用。請勿公開發表或 用于商業用途和盈利用途。
本文鏈接:http://www.whxzws.com/yantu/19824.html

發表評論